嘉立创公告
出货时间
(
2021-09-17
阅读 728
)
阅读
728
(0)
(1)
精选留言
写留言
张**( 5***5G )
(0)
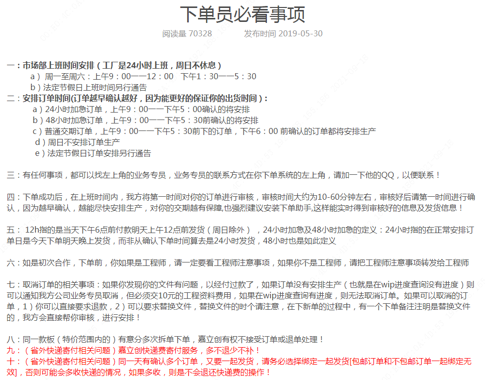
您好,关于下订单及交货时间的可以参考下图(详细的可以查看:
https://www.sz-jlc.com/portal/server_guide_111.html),
具体订单的交货时间也
也可以点击下单主界面左上方“服务指引及电话咨询”-“人工服务”-“PCB相关问题”-“业务咨询”,找到您的服务专员
联系处理。谢谢!
打一百个样板的话一般需要多少时间能出货?怎么我13号下的单要到22号才发货?
温馨提示
你需要登录后才能留言哦!
立即登陆
立即注册
温馨提示
系统异常啦!
二维码
首页
产业站群
关于嘉立创
社区
我的