嘉立创公告
一块PCB怎么分成两块
(
2021-06-02
阅读 694
)
阅读
694
(0)
(2)
精选留言
写留言
张**( 5***5G )
(0)
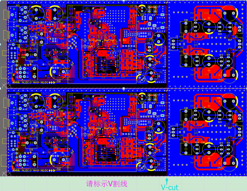
楼主,单片宽度才54.3MM,无法满足V割工艺,V割拼板后长宽需要满足70*70mm以上。
官方工作人员
(0)
好的,谢谢
<img src='/uploadfiles/image/20210602/1622629798502082833.png' title='1622629798502082833.png' alt='image.png'/>
温馨提示
你需要登录后才能留言哦!
立即登陆
立即注册
温馨提示
系统异常啦!
二维码
首页
产业站群
关于嘉立创
社区
我的