嘉立创公告
主动开关机控制板
(
2021-04-27
阅读 683
)
阅读
683
(0)
(5)
精选留言
写留言
用户( 1***4A )
(0)
你好!请问你们能帮我处理一下吗?谢谢!
官方工作人员
(0)
已指出问题,不帮您处理,一切按您设计加工。
张**( 5***5G )
(0)
张**( 5***5G )
(0)
正确设置:
张**( 5***5G )
(0)
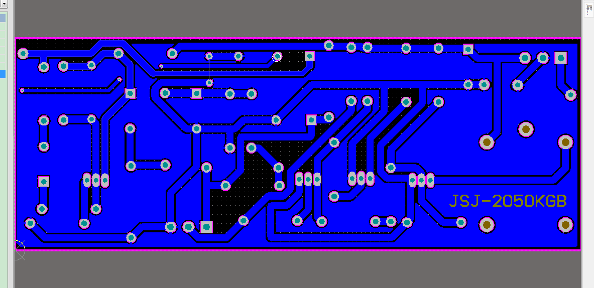
楼主,您文件只有底层有导线,看到的当然是底层图形,您底层元素要镜像才对,比喻您(JSJ-2050KGB)字符正确在底层是反字,但您的字是正的显然不对。请优化您的底层字符,谢谢!
你好!请问下单后查看到PCB板是底层还是顶层图形?
温馨提示
你需要登录后才能留言哦!
立即登陆
立即注册
温馨提示
系统异常啦!
二维码
首页
产业站群
关于嘉立创
社区
我的