嘉立创公告
底层文字是反的
(
2021-04-23
阅读 661
)
阅读
661
(0)
(1)
精选留言
写留言
张**( 5***5G )
(0)
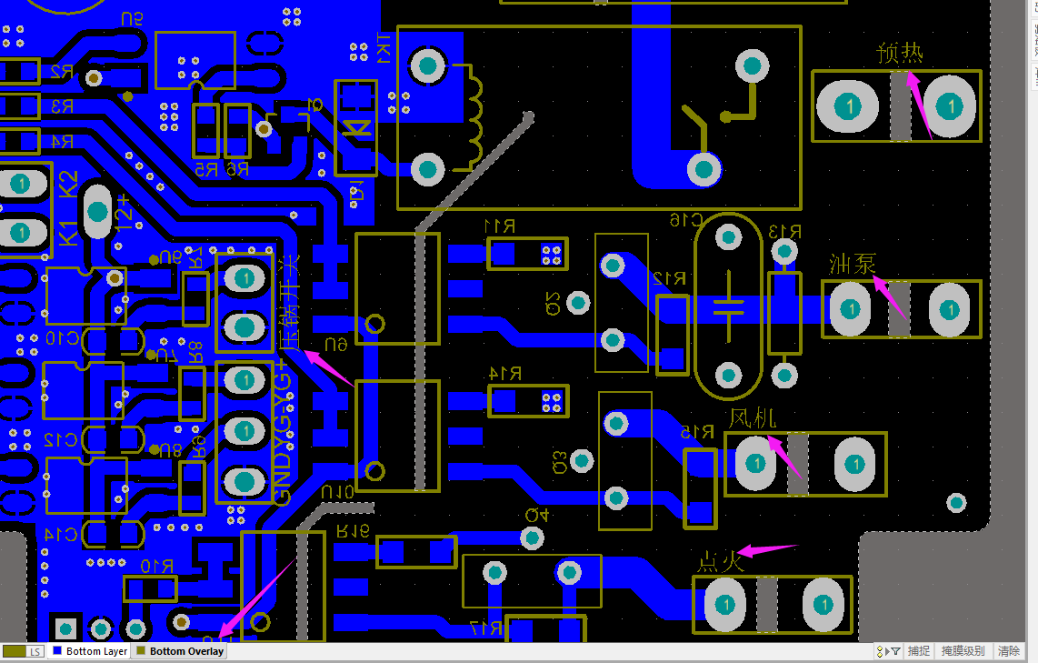
楼主,文件里面底层元素需要镜像(应该是反字才对),请优化您的原文件设计,谢谢!
<img src='/uploadfiles/image/20210423/1619136245749079170.jpg' title='1619136245749079170.jpg' alt='微信图片_20210423080340.jpg'/><img src='/uploadfiles/image/20210423/1619136259618077877.jpg' title='1619136259618077877.jpg' alt='微信图片_20210423080349.jpg'/>
温馨提示
你需要登录后才能留言哦!
立即登陆
立即注册
温馨提示
系统异常啦!
二维码
首页
产业站群
关于嘉立创
社区
我的