嘉立创公告
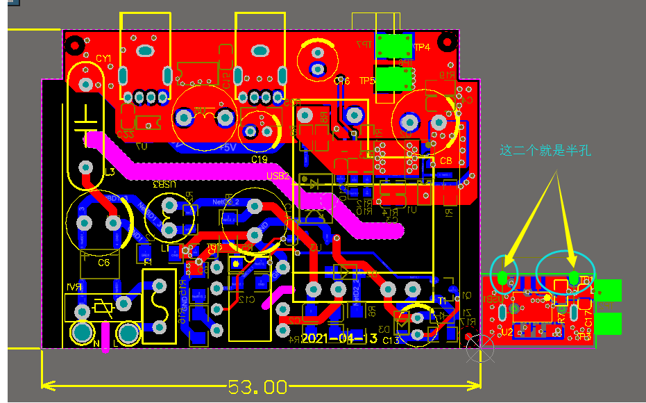
想问一下我这个PCB哪里是半孔工艺
(
2021-04-13
阅读 830
)
阅读
830
(1)
(3)
精选留言
写留言
戴**( 4***9A )
(0)
半孔要加钱,我之前也是,哈哈哈
张**( 5***5G )
(0)
楼主,小板有半孔
官方工作人员
(0)
好的
<img src='/uploadfiles/image/20210413/1618304698167059643.png' title='1618304698167059643.png' alt='QQ图片20210413170448.png'/>
温馨提示
你需要登录后才能留言哦!
立即登陆
立即注册
温馨提示
系统异常啦!
二维码
首页
产业站群
关于嘉立创
社区
我的