嘉立创公告
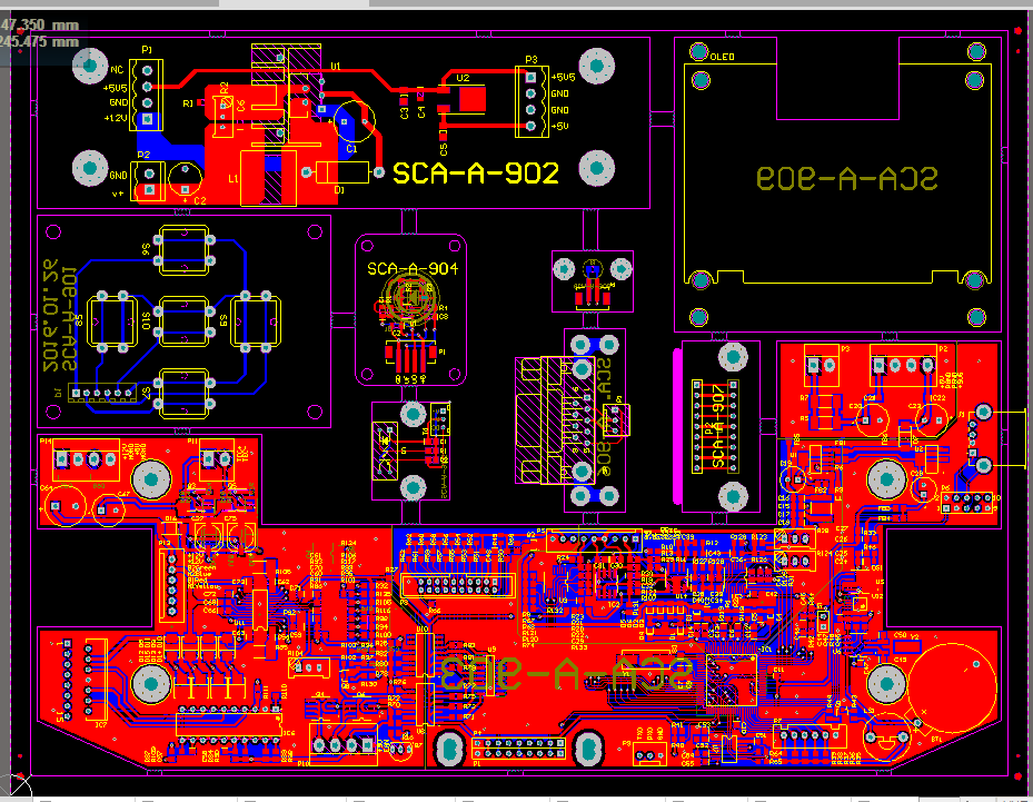
为了方便贴片,将多块PCB板子做在一起,下单审核不成功如下图。需要如何更改才能下单成功
(
2021-04-01
阅读 651
)
阅读
651
(0)
(3)
精选留言
写留言
张**( 5***5G )
(0)
张**( 5***5G )
(0)
多款拼一起请采用邮票孔拼板
张**( 5***5G )
(0)
楼主,V-CUT刀只能走直线(从头走到尾,无法跳刀),不能走曲线和折线,按下图走刀您板子都切开路了。
<img src='/uploadfiles/image/20210401/1617251854932009348.png' title='1617251854932009348.png' alt='微信图片_20210401122956.png'/><img src='/uploadfiles/image/20210401/1617251865521006635.png' title='1617251865521006635.png' alt='微信图片_20210401123037.png'/><img src='/uploadfiles/image/20210401/1617251868620069594.png' title='1617251868620069594.png' alt='微信图片_20210401123626.png'/>
温馨提示
你需要登录后才能留言哦!
立即登陆
立即注册
温馨提示
系统异常啦!
二维码
首页
产业站群
关于嘉立创
社区
我的