嘉立创公告
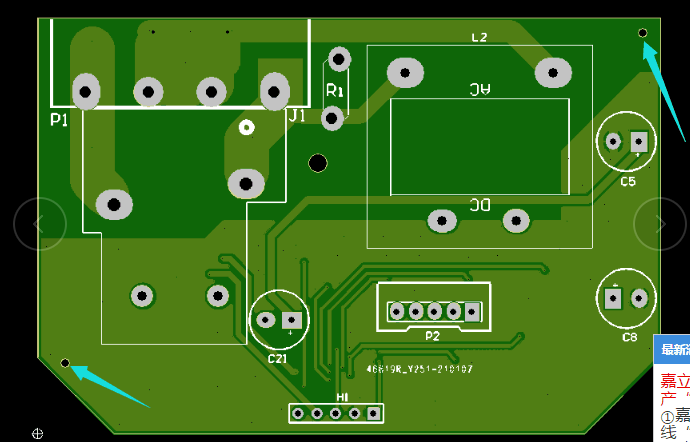
人工审核后 多了两个过孔
(
2021-01-07
阅读 1033
)
阅读
1033
(0)
(2)
精选留言
写留言
张**( 5***5G )
(0)
张**( 5***5G )
(0)
楼主,多出的二个孔是您下SMT时,CAM工程做的内位定孔(您今天下的四款都有加二个定位孔)。
下SMT的界面有帮提示:
新下的 四个单中的三个 都多了两个过孔 在下单列表里是没有的
温馨提示
你需要登录后才能留言哦!
立即登陆
立即注册
温馨提示
系统异常啦!
二维码
首页
产业站群
关于嘉立创
社区
我的