嘉立创公告
板边半孔制作是否得当
(
2020-12-16
阅读 994
)
阅读
994
(0)
(3)
精选留言
写留言
朱**( 8***2A )
(0)
我的做法是中间加邮票孔,两块块靠近邮票孔处各放一排焊盘,走线从邮票孔中间过连接两块板
官方工作人员
(0)
https://www.jlc.com/portal/server_guide_70.html
张**( 5***5G )
(0)
楼主,圈处半孔不可V割,半孔工艺请打开了解!
https://www.jlc.com/portal/server_guide_70.html
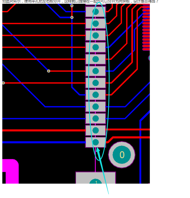
如图片所示,使用半孔把左右板分开,这样就以焊接在一起也可以分开为两块板,设计是否得当?
温馨提示
你需要登录后才能留言哦!
立即登陆
立即注册
温馨提示
系统异常啦!
二维码
首页
产业站群
关于嘉立创
社区
我的