嘉立创公告
3200W-UP
(
2020-12-17
阅读 535
)
阅读
535
(0)
(1)
精选留言
写留言
张**( 5***5G )
(0)
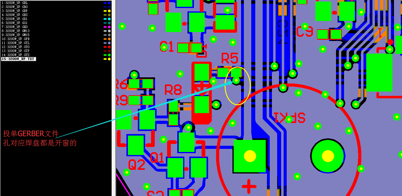
楼主,此PAD上过孔没有做绿油填充,因为原文件设计是开窗的。
此PAD上过孔是否有做绿油填充,减少透锡?
温馨提示
你需要登录后才能留言哦!
立即登陆
立即注册
温馨提示
系统异常啦!
二维码
首页
产业站群
关于嘉立创
社区
我的