嘉立创公告
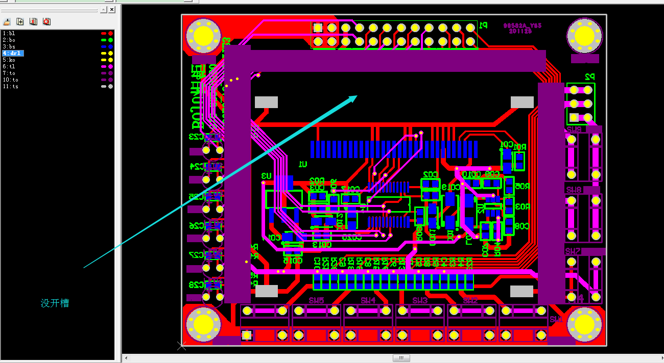
AD文件板子开孔问题
(
2020-11-26
阅读 1346
)
阅读
1346
(0)
(3)
精选留言
写留言
陈**( 6***7A )
(0)
M1(mechanical1)层画开槽。否则Gerber看不到。
官方工作人员
(0)
完整的边框线也得画在
M1(mechanical1)层
张**( 5***5G )
(0)
楼主,槽是无法开出来的,您请优化设计文件,请打开了解!https://www.jlc.com/portal/server_guide_10142.html
您好,我昨天把板子下单了,今天查看生产稿发现,板子对应的开孔都没有,想请教一下这是什么问题呢?
温馨提示
你需要登录后才能留言哦!
立即登陆
立即注册
温馨提示
系统异常啦!
二维码
首页
产业站群
关于嘉立创
社区
我的