嘉立创公告
Altium Designer电路板PCB如何镜像
(
2020-09-03
阅读 7663
)
阅读
7663
(1)
(3)
精选留言
写留言
张**( 5***5G )
(1)
楼主,首先选择所需要翻转的元素,按M键出现下图菜单
官方工作人员
(0)
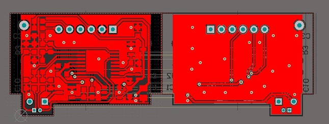
您好,老师,我这边按照你的方式,我觉得没有对! 左边为原图,右边是翻转后的。这个翻转是把底层和顶层做了对调。 但是我要的不是这个啊。 我希望的是电路板能镜像,也就是左右两边能对称
现在我需要将这个绘制好的板子镜像,也就是说:我一次需要两个PCB图纸,一个是原来的文件,另一个是镜像的。请问怎么操作。
温馨提示
你需要登录后才能留言哦!
立即登陆
立即注册
温馨提示
系统异常啦!
二维码
首页
产业站群
关于嘉立创
社区
我的