嘉立创公告
关于中间层
(
2020-08-15
阅读 566
)
阅读
566
(0)
(3)
精选留言
写留言
张**( 5***5G )
(0)
楼主,
四代付机电源1是按双层板板加工。
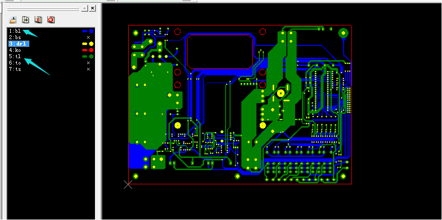
您原文件设计的确有三个线路层如下图,麻烦在“设计”---“叠层管理”进行删除,此文件已按双面处理您后续设计请优化设计,谢谢!
官方工作人员
(0)
谢谢指导,终于删除了。
我刚刚上传的“四代付机电源1”设计是双层板,上传后发现多出来一个信号层。我如何删除?是否影响计价?
温馨提示
你需要登录后才能留言哦!
立即登陆
立即注册
温馨提示
系统异常啦!
二维码
首页
产业站群
关于嘉立创
社区
我的