嘉立创公告
过孔盖油还是开窗在Gerber文件中怎样看出
(
2020-06-24
阅读 1055
)
阅读
1055
(0)
(1)
精选留言
写留言
张**( 5***5G )
(0)
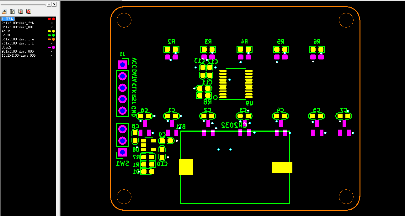
楼主,GERBER文件区分过孔是否开窗,请打开钻孔层及阻焊开窗层对照,下图是过孔盖油(过孔对应阻焊开窗没有元素)。
下图是过孔开窗(过孔对应阻焊开窗有元素)。
我导出的Gerber文件怎样看出是开窗还是盖油,打开文件的方式是gcpowerstation。
温馨提示
你需要登录后才能留言哦!
立即登陆
立即注册
温馨提示
系统异常啦!
二维码
首页
产业站群
关于嘉立创
社区
我的