嘉立创公告
实物和Gerber文件有不一样的
(
2020-06-23
阅读 860
)
阅读
860
(0)
(2)
精选留言
写留言
吴**( 3***2G )
(0)
张**( 5***5G )
(0)
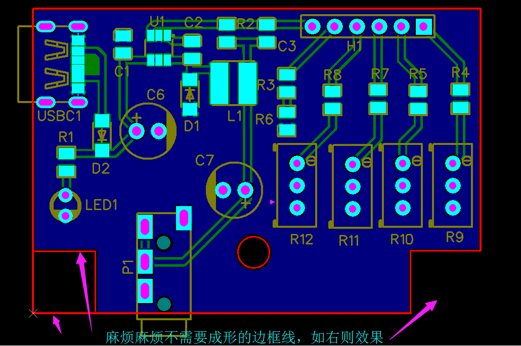
楼主,您设计不合理请优化,后续一定要删除不需要成形的元素。
温馨提示
你需要登录后才能留言哦!
立即登陆
立即注册
温馨提示
系统异常啦!
二维码
首页
产业站群
关于嘉立创
社区
我的