嘉立创公告
字符距离焊盘需不小于7mil,这个要求不满足会发生什么问题?
(
2020-06-17
阅读 922
)
阅读
922
(1)
(1)
精选留言
写留言
张**( 5***5G )
(0)
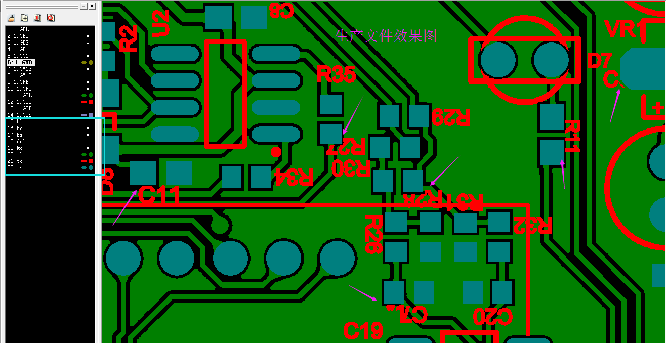
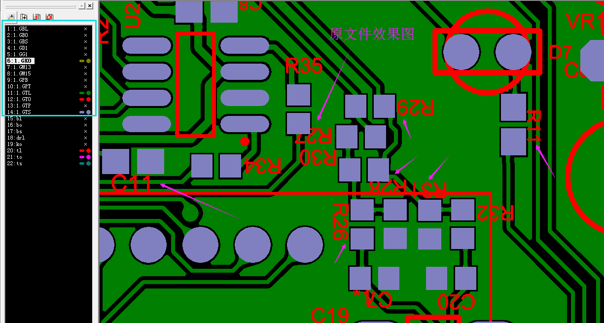
楼主,嘉立创字符距离焊盘需不小于5mil,如小于则会切一部分字符,需保证有足够5mil的安全距离,防止字符上焊盘,造成虚焊。
下图对比图看看效果:
字符距离焊盘需不小于7mil,这个要求不满足会发生什么问题?
温馨提示
你需要登录后才能留言哦!
立即登陆
立即注册
温馨提示
系统异常啦!
二维码
首页
产业站群
关于嘉立创
社区
我的