嘉立创公告
PCB拼版槽不够
(
2020-06-15
阅读 898
)
阅读
898
(0)
(2)
精选留言
写留言
张**( 5***5G )
(0)
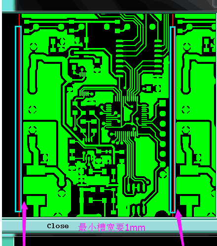
楼主,嘉立创最小锣刀是1mm,麻烦加宽槽宽至1mm谢谢!
官方工作人员
(0)
这种一般如何增加,是否只能更改未邮票孔
拼版槽不够,中间槽间距0.6mm,工艺边的槽0.3mm,不够0.8mm。这个是要如何更改
温馨提示
你需要登录后才能留言哦!
立即登陆
立即注册
温馨提示
系统异常啦!
二维码
首页
产业站群
关于嘉立创
社区
我的