嘉立创公告
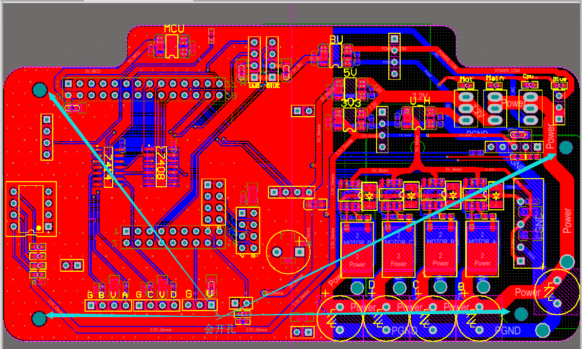
PCB打样孔
(
2020-05-31
阅读 525
)
阅读
525
(0)
(1)
精选留言
写留言
张**( 5***5G )
(0)
楼主,文件内3.0mm四个孔会开出来。
已经在机械1层切孔但解析时有的孔打不出来是什么原因呢?
温馨提示
你需要登录后才能留言哦!
立即登陆
立即注册
温馨提示
系统异常啦!
二维码
首页
产业站群
关于嘉立创
社区
我的