嘉立创公告
下单助手显示丝印问题
(
2020-05-16
阅读 676
)
阅读
676
(0)
(2)
精选留言
写留言
邓**( 1***4R )
(0)
试过,关于丝印logo的设计方案,选择直接用特殊字库的方式是不可行的,JLC不支持的。
最合适的是运行脚本,做成元件封装。
张**( 5***5G )
(0)
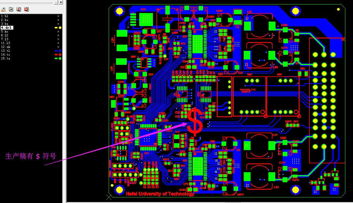
楼主,生产稿文件有$ 符号丝印logo
下单助手显示图 $ 符号位置 原始PCB文件为logo。
是否影响后面加工出来的丝印logo??
温馨提示
你需要登录后才能留言哦!
立即登陆
立即注册
温馨提示
系统异常啦!
二维码
首页
产业站群
关于嘉立创
社区
我的