嘉立创公告
单面焊盘
(
2020-05-07
阅读 645
)
阅读
645
(0)
(2)
精选留言
写留言
庞**( 5***1A )
(0)
多谢张工指正。
张**( 5***5G )
(0)
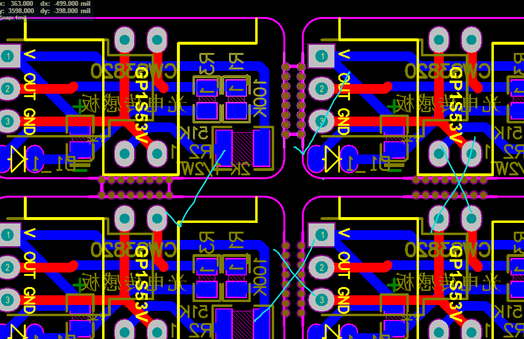
楼主,不是焊盘的问题,是您拼板问题,您拼板如下图
正确邮票孔加法如下:
楼主另外发现您文件设计结构布线问题请优化
请问,顶层的插件原件,只用底层焊盘(孔是过孔填的),顶层不做出来,可以吗?现在上传文件,无法通过审核,是不是这个原因?
温馨提示
你需要登录后才能留言哦!
立即登陆
立即注册
温馨提示
系统异常啦!
二维码
首页
产业站群
关于嘉立创
社区
我的