嘉立创公告
挖槽问题
(
2020-04-26
阅读 1038
)
阅读
1038
(0)
(2)
精选留言
写留言
张**( 5***5G )
(0)
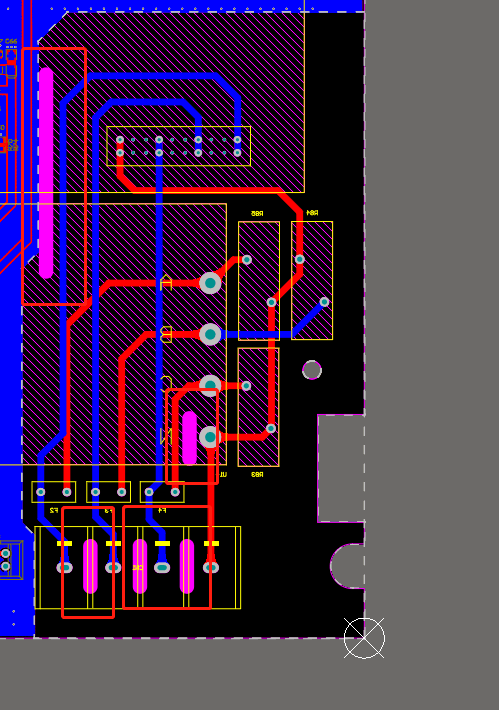
楼主,无铜槽宽最窄1mm,板框线也要在机械1层绘制,绘制的导线属性(使在外(KEEP-OUT))不要勾选如下图,满足就能切槽。
官方工作人员
(0)
这里用机械1层画了几个隔离线,到时做板的时候会切出一个槽吗
温馨提示
你需要登录后才能留言哦!
立即登陆
立即注册
温馨提示
系统异常啦!
二维码
首页
产业站群
关于嘉立创
社区
我的