嘉立创公告
版本不一样导致的问题
(
2020-04-16
阅读 672
)
阅读
672
(0)
(2)
精选留言
写留言
张**( 5***5G )
(0)
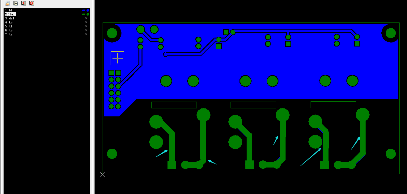
楼主,经核实您原文件设计不标准,部分导线开窗偏位.
原文件如下图
生产文件如下图
由于版本不一样,上次的继电器板出来了不铺绿油部分的图层跑偏了,麻烦工程师确认一下,编号73790D 方件名称是继电器2,
温馨提示
你需要登录后才能留言哦!
立即登陆
立即注册
温馨提示
系统异常啦!
二维码
首页
产业站群
关于嘉立创
社区
我的