嘉立创公告
请问可以做有铜半孔吗
(
2020-04-09
阅读 906
)
阅读
906
(0)
(1)
精选留言
写留言
张**( 5***5G )
(0)
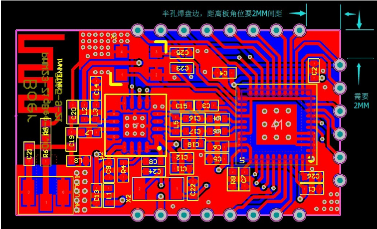
楼主,半孔咱们工艺很成熟,半孔大小范围:直径≥0.6MM,孔边到孔边≥0.6MM,设计半孔焊盘到四个角边至少得保证2MM以上如下图https://www.sz-jlc.com/portal/server_guide_70.html,价格请在系统提交文件https://www.sz-jlc.com/#
请问可以做有铜半孔吗,价格上有什么变化,孔径上有没有什么要求
温馨提示
你需要登录后才能留言哦!
立即登陆
立即注册
温馨提示
系统异常啦!
二维码
首页
产业站群
关于嘉立创
社区
我的